微信客服 推荐
专属客服,沟通更便捷~

微信客服
专属客服,沟通更便捷~

您的专属旅行顾问 官方
企业微信,安全保障您的权益
全景恩施
恩施大峡谷云龙河地缝、梭布垭石林、女儿城、腾龙洞、土司城、清江画谷去高回卧 5 日游
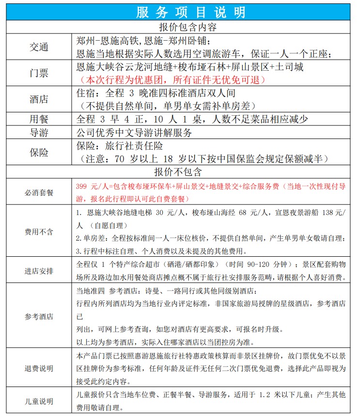
【服务承诺】
1、承诺全程绝不更换、减少旅游景点(不可抗拒因素除外),全程绝不压缩景点游览时间
2、承诺选用合法经营旅游用车,并保证空座率 10%
3、深度纯净游,拒绝乳胶、翡翠、丝绸
4、接送站/机师傅提前联系,抵达专人等候,区间无缝衔接,拒绝等待
5、服务至上,承诺选用我社优秀导游,绝无索要小费行为
6、指定餐厅--保证饮食安全,承诺选用证照齐、味道好、口碑赞、环境棒的优质餐厅
D1 郑州-恩施
餐食:无
住宿:恩施
客人乘高铁前往恩施,抵达后接站前往酒店休息! 参考车次: 郑州东-武汉 G501(12:33-14:26),武汉-恩施 D2232(14:58-19:28)
D2 恩施大峡谷地缝-梭布垭石林-女儿城
餐食:早中
住宿:恩施
早餐后乘车前往可与美国科罗拉多大峡谷媲美的“绝世奇观”----【恩施大峡谷】 (车程约 2 小时,游览约 2.5 小时)。
上午游览【云龙河地缝】景区(游览约 2.5 小时)欣赏地缝中的悬崖绝壁、河流急湍、悬瀑飞溅。主要有:云龙河地缝、云龙河绝壁、云龙河悬瀑及跌水和风雨桥。构成了集水蚀峡谷、溶岩洞穴、绝壁峰丛、天坑地缝、瀑布跌水为一体的水文地质大观。
乘车前往【梭布垭石林】,是央视《地理·中国》栏目三大地质奇观的拍摄地之一。在距今四亿多年前,恩施地域仍然是一片汪洋,当时生活着很多古老的海洋生物,有三叶虫、草履虫、中华震旦角石等等。当这些生物死亡后混合着泥沙沉入海底,奥陶纪地层逐步形成,一直有中国“戴冠石林之首”的赞誉,是国家4A级风景区。
前往游览【恩施女儿城景区】(游玩时间约 1.5 小时)仿古与土家吊脚楼相结合, 完美的体现了土家族的民风民俗。恩施土家最负盛名的特色民俗相亲活动-女儿会,也将永久落户土家女儿城!
(温馨提示:女儿城表演以景区实际安排为准,若遇下雨等情况无法表演,敬请谅解,无法退任何费用; 自由活动时间,请保管好随身携带物品、尊重当地民俗面貌注意人自身安全;景区内土家特色物品自愿收 藏,不属旅行社购物,请谨慎消费)
D3 屏山大峡谷一日游-宣恩夜景
餐食:早中晚
住宿:恩施
早餐后前往鹤峰县【屏山风景区】(车程约 3 小时,游玩时间约 2-3 小时)屏山 风景如画,那幽深地缝“一线天”、千尺飞瀑“二等岩”、令人遐想的“三姊妹尖”、易守难攻的“四大关口”、傲然屹立的“五尺门”、风雨沧桑的“六代” 土司爵府、劈荆斩浪的“七丈五”、云海仙境“八卦岩”、田氏家族“九大诗人”, 洞府和爵府之间的“十字街”、守护屏山的“百泉河”、美丽胜景“千古黑龙蛋”、 内藏诗万卷的“万全洞”,这些人文旅游资源,这些古桃源胜景,无不蕴藏土家族浓厚的文化底蕴。峡谷溪水清澈见底,景区内乘坐小木船,体验悬浮之感,船 行其中犹如太空飞船。
前往宣恩县赏宣恩版“洪崖洞”,夜游【仙山贡水旅游区】仙山贡水旅游区是湖 北省唯一一个以县城为核心区域的国家 AAAA 级旅游景区。核心区域沿贡水河两 岸分布,主要景点有:老院子、民族风情街、文澜桥、贡水河音乐喷泉、兴隆老 街、墨达楼、苗族钟楼、惹溪街、贡水河国家湿地公园等。景城一体,主客共享的美丽画卷在这里徐徐展开。惹溪街以水为魂,沿河而建,如今也叫“烤活鱼一 条街”。晚餐品尝当地特色-宣恩烤活鱼,焦香的鱼皮,嫩滑的鱼肉,浓郁的酱 汁,兼具湘菜的麻辣和鄂菜的精髓,入口难忘,享用完美味的仙山烤活鱼后,漫 步贡水河畔,可自行乘坐竹筏体验贡水泛舟之乐。还可以自行乘坐景区观光小火 车等、品味新春非遗展演、欣赏音乐喷泉,更可以打卡兴隆老街,因为一条鱼, 爱上一座城。游览结束后入住酒店。
D4 硒港/硒都印象-土司城-返程
餐食:早中
住宿:火车
早餐后乘车前往【硒港/硒都印象】(停留时间 90-120 分钟)集土家文化、硒 知识科普、硒产品展销为一体的展览中心,在这里不仅能感受和体验土家文化, 更能了解硒的神奇作用和功效,这里拥有最丰富的富硒产品展示区,体验区。
午餐后游【恩施土司城】(车程约 30 分钟,游览约 1.5 小时),又称墨卫楼, 是目前国内规模极大、风格独特、景观壮丽。集土家族、苗族、侗族建筑艺术于 一体的“中华土家第一城”,也是了解土司文化的极佳去处,是全国唯一一座规 模最大、工程最宏伟、风格最独特、景观最靓丽的土家族地区土司文化标志性工 程。游览结束后我社工作人员安排送站。
参考车次
1、恩施-郑州 D50(18:31-03:48 次日)、D4(18:58-03:54) 、D96(19:13-04:00 次日)
2、动车或大巴前往宜昌东、宜昌东-郑州 T50(20:10-06:08 次日)
D5 抵达郑州
抵达郑州,结束愉快的恩施之行!
【温馨提示】 1、酒店退房时间为中午 12:00,若返程时间较晚的客人可自行联系酒店前台缴费延迟退房。