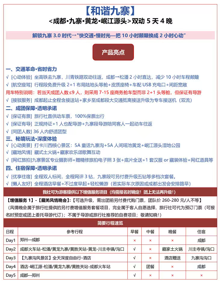
【和谐九寨】成都|松潘/黄龙九寨站|黄龙|九寨沟+品质出行5日游

3080
价格说明
公告
当地公告
保障
九寨沟旅拍 0强消 0购物店

您的专属旅行顾问 官方

企业微信,安全保障您的权益

去咨询
套餐选泽
2780
最多人选择
套餐1三钻
最多36人团
双高往返
4晚
含6个景点
日期选择
MORE
更多日期
产品介绍 行程介绍 费用说明 预定须知
产品介绍

041d72eef78c7aa06a966dd5735e682f.jpg

c21381e5ca7d25c0d3f087fa588eefdd.jpg

398ecb4adcd2a22e6828bc3a4c4b407a.jpg

e9df2b36d1b14413e6aaf856590027d6.jpg

d0305712a77b50419e93e3fb6a49aa69.jpg

055650e83f71e2347963414a01b337fe.jpg

image.png

行程介绍

image.png

image.png

image.png

image.png

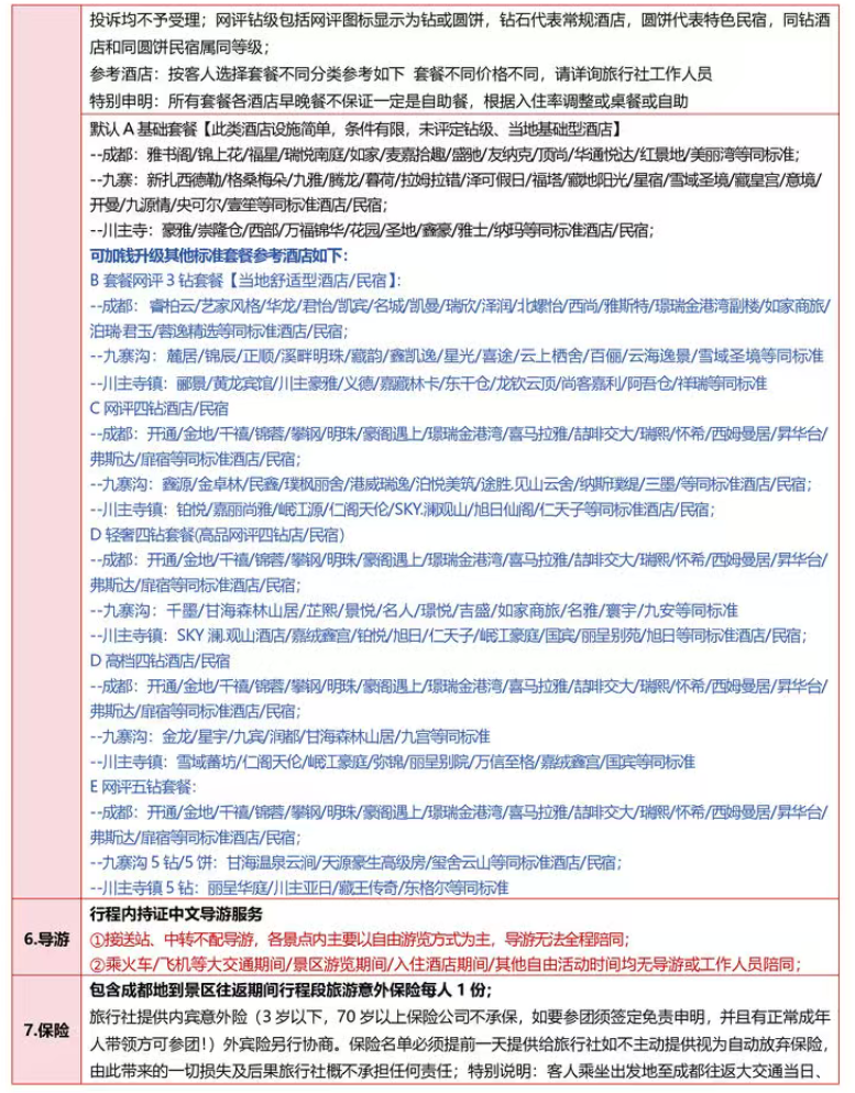
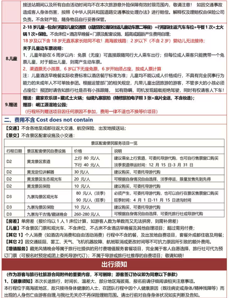
费用说明

image.png

image.png

image.png

image.png

预定须知

热门推荐
【洛阳/郑州出发】老君山一日游(车+门票+往返一索)
客服电话0371-55619032
¥98起
【郑州/洛阳出发】少林寺+龙门石窟品质一日游
纯玩无购物 0371-55619032
¥88起
【郑州起止】少林寺+三皇寨品质纯玩1日游
咨询客服领优惠券 0371-55619032
¥135起
【洛阳起止】少林寺半日游
纯玩路线 无购物 0371-55619032
¥98起
【洛阳起止】白云山/洛阳白云山一日游
纯玩路线 无购物
¥88起
【郑州起止】龙门石窟+白马寺+洛邑古城一日游
纯玩路线 无购物 0371-55619032
¥268起
【快速青甘】玩遍青海湖+茶卡盐湖+翡翠湖+莫高窟+鸣沙山月牙泉+七彩丹霞2-8人小团
无购物
¥1980起
净享北京 双高5日(28人)
纯玩路线 无购物
¥2630起
【神游洛阳】精品20人团/龙门石窟+免预约洛阳博物馆+白马寺精品一日游(赠送耳麦)
2+1VIP陆地头等舱座位 市区接送 全程导游精讲 赠送耳麦 纯玩无购物
¥318起
【遇见青甘】2-8人团+鸣沙山+七彩丹霞+察尔汗盐湖8天7晚大环线
纯玩无购物
¥2380起

首页

关注

客服

联系客服(8:30-18:00)

微信客服 推荐

专属客服,沟通更便捷~

微信客服

专属客服,沟通更便捷~

取消
确定
当地公告
保障
九寨沟旅拍
0强消
0购物店
价格说明
价格说明