【山城美景】武隆/天生三桥/龙水峡地缝/磁器囗解放碑/洪崖洞+双高4日游

2580
价格说明
公告
当地公告
保障

您的专属旅行顾问 官方

企业微信,安全保障您的权益

去咨询
套餐选泽
2980
最多人选择
套餐1携程五钻
最多40人团
双高往返
3晚
含7个景点
2680
套餐2携程四钻
最多40人团
双高往返
3晚
含7个景点
2580
套餐3准四住宿
最多40人团
双高往返
3晚
含7个景点
日期选择
MORE
更多日期
产品介绍 行程介绍 费用说明 预定须知
产品介绍

image.png



行程介绍

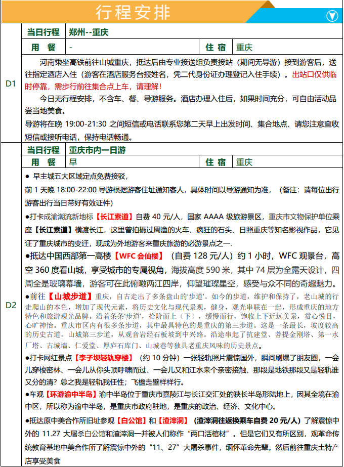
image.png

image.png

image.png


费用说明

image.png

image.png

预定须知

image.png

image.png

image.png

热门推荐
【洛阳/郑州出发】老君山一日游(车+门票+往返一索)
客服电话0371-55619032
¥98起
【郑州/洛阳出发】少林寺+龙门石窟品质一日游
纯玩无购物 0371-55619032
¥88起
【郑州起止】少林寺+三皇寨品质纯玩1日游
咨询客服领优惠券 0371-55619032
¥135起
【洛阳起止】少林寺半日游
纯玩路线 无购物 0371-55619032
¥98起
【洛阳出发】龙门石窟+白马寺+洛阳博物馆一日游
纯玩路线 无购物 0371-55619032
¥218起
【郑州起止】云台山品质纯玩2日游
纯玩路线 无购物
¥298起
【郑州往返】清明上河园+开封府+小宋城品质纯玩1日游
无购物 0371-55619032
¥70起
【郑州出发】云台山品质纯玩一日游
无自费 无购物
¥235起
【郑州往返】伏羲山大峡谷/三泉湖+小马高原/红石林+百姓街1日游
纯玩无购物
¥118起
【郑州出发】开封万岁山武侠城纯玩一日游
无购物 无自费 无必消 0371-55619032
¥90起

首页

关注

客服

联系客服(8:30-18:00)

微信客服 推荐

专属客服,沟通更便捷~

微信客服

专属客服,沟通更便捷~

取消
确定
当地公告
保障
价格说明
价格说明