【欧陆经典】德法意瑞四国11日游

12999
价格说明
公告
当地公告
保障
双宫入内+双游船 含签证费司导小费酒店税 免单房差

您的专属旅行顾问 官方

企业微信,安全保障您的权益

去咨询
套餐选泽
12999
最多人选择
套餐1四国11日游
最多30人团
双飞往返
9晚
含20个景点
日期选择
MORE
更多日期
产品介绍 行程介绍 费用说明 预定须知
产品介绍

image.png

image.png

image.png

image.png

image.png

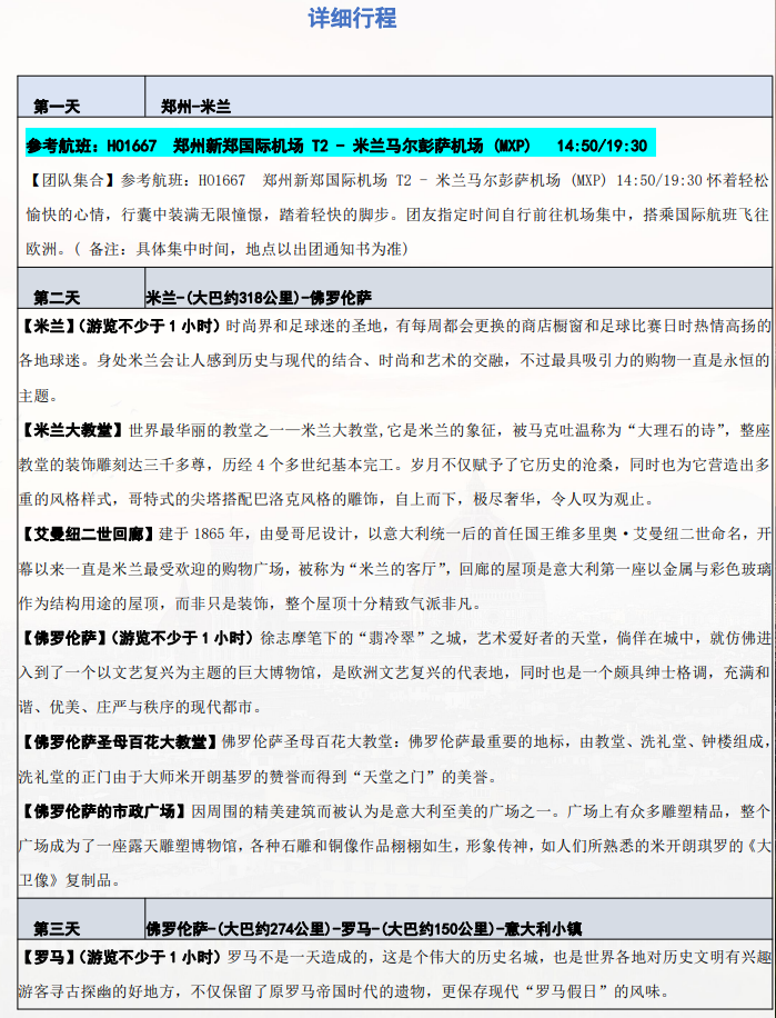
行程介绍

image.png

image.png

image.png

image.png

费用说明

image.png

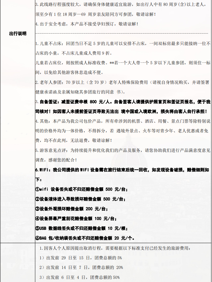
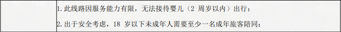
预定须知

image.png

image.png

image.png

image.png

image.png

image.png

image.png

热门推荐
【洛阳/郑州出发】老君山一日游(车+门票+往返一索)
客服电话0371-55619032
¥98起
【郑州/洛阳出发】少林寺+龙门石窟品质一日游
纯玩无购物 0371-55619032
¥88起
【郑州起止】少林寺+三皇寨品质纯玩1日游
咨询客服领优惠券 0371-55619032
¥135起
【洛阳起止】少林寺半日游
纯玩路线 无购物 0371-55619032
¥98起
【洛阳出发】龙门石窟+白马寺+洛阳博物馆一日游
纯玩路线 无购物 0371-55619032
¥218起
【郑州起止】云台山品质纯玩2日游
纯玩路线 无购物
¥298起
【郑州往返】清明上河园+开封府+小宋城品质纯玩1日游
无购物 0371-55619032
¥70起
【郑州出发】云台山品质纯玩一日游
无自费 无购物
¥235起
【郑州往返】伏羲山大峡谷/三泉湖+小马高原/红石林+百姓街1日游
纯玩无购物
¥118起
【郑州出发】开封万岁山武侠城纯玩一日游
无购物 无自费 无必消 0371-55619032
¥90起

首页

关注

客服

联系客服(8:30-18:00)

微信客服 推荐

专属客服,沟通更便捷~

微信客服

专属客服,沟通更便捷~

取消
确定
当地公告
保障
双宫入内+双游船
含签证费司导小费酒店税
免单房差
价格说明
价格说明