【龙腾祥瑞】芒晃古镇勐焕大金塔+热海+和顺侨乡+北海湿地(或银杏村)+双飞6日游

3480
价格说明
公告
当地公告
保障
无年龄限制 携程四钻+温泉酒店

您的专属旅行顾问 官方

企业微信,安全保障您的权益

去咨询
套餐选泽
3480
最多人选择
套餐15晚6天
最多30人团
双飞往返
5晚
含12个景点
日期选择
MORE
更多日期
产品介绍 行程介绍 费用说明 预定须知
产品介绍

image.png

image.png

image.png

image.png

image.png

行程介绍

image.png

image.png

image.png

image.png

image.png

image.png

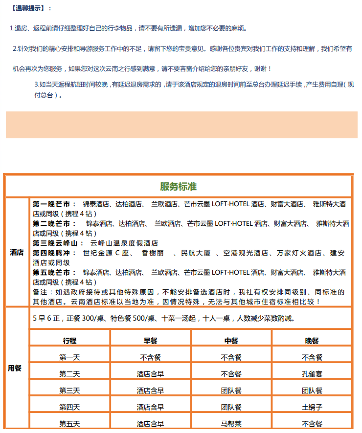
费用说明

image.png


预定须知
热门推荐
【洛阳/郑州出发】老君山一日游(车+门票+往返一索)
客服电话0371-55619032
¥98起
【郑州/洛阳出发】少林寺+龙门石窟品质一日游
纯玩无购物 0371-55619032
¥88起
【郑州起止】少林寺+三皇寨品质纯玩1日游
咨询客服领优惠券 0371-55619032
¥135起
【洛阳起止】少林寺半日游
纯玩路线 无购物 0371-55619032
¥98起
【洛阳出发】龙门石窟+白马寺+洛阳博物馆一日游
纯玩路线 无购物 0371-55619032
¥218起
【郑州起止】云台山品质纯玩2日游
纯玩路线 无购物
¥298起
【郑州往返】清明上河园+开封府+小宋城品质纯玩1日游
无购物 0371-55619032
¥70起
【郑州出发】云台山品质纯玩一日游
无自费 无购物
¥235起
【郑州往返】伏羲山大峡谷/三泉湖+小马高原/红石林+百姓街1日游
纯玩无购物
¥118起
【洛阳出发】少林寺+白马寺双寺一日游
纯玩路线 无购物 0371-55619032
¥80起

首页

关注

客服

联系客服(8:30-18:00)

微信客服 推荐

专属客服,沟通更便捷~

微信客服

专属客服,沟通更便捷~

取消
确定
当地公告
保障
无年龄限制
携程四钻+温泉酒店
价格说明
价格说明