【超享纯玩天府】成都/峨眉山全景/乐山大佛/都江堰+双高5日游

3080
价格说明
公告
当地公告
保障
二进峨眉 2+1头等舱保姆车 超值赠送峨眉段剧+杂技等表演+特色养生锅

您的专属旅行顾问 官方

企业微信,安全保障您的权益

去咨询
套餐选泽
3080
最多人选择
套餐1C线
最多36人团
双高往返
4晚
含4个景点
3080
套餐2B线
最多36人团
双高往返
4晚
含4个景点
3080
套餐3A线
最多36人团
双高往返
4晚
含4个景点
日期选择
MORE
更多日期
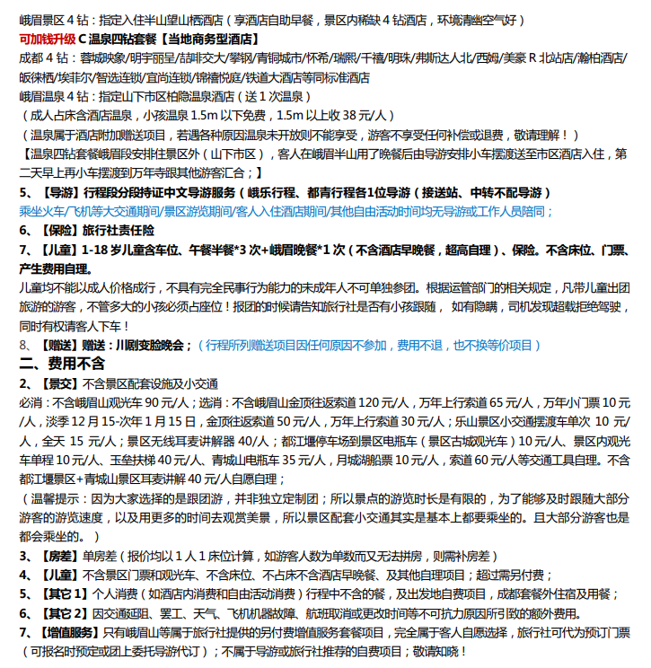
产品介绍 行程介绍 费用说明 预定须知
产品介绍

image.png

image.png

image.png

image.png

image.png

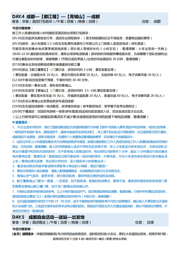
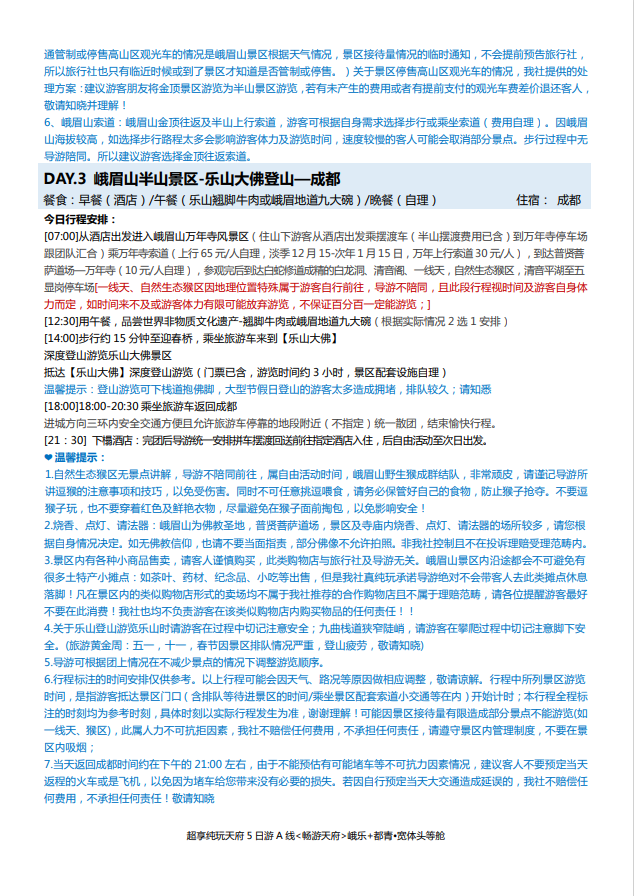
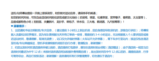
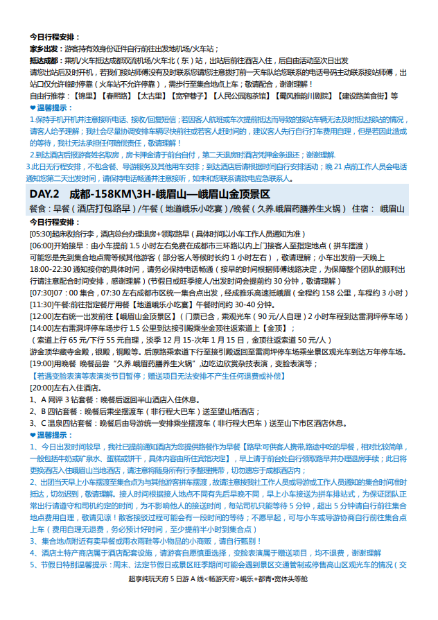
行程介绍

image.png

image.png

image.png

image.png

image.png

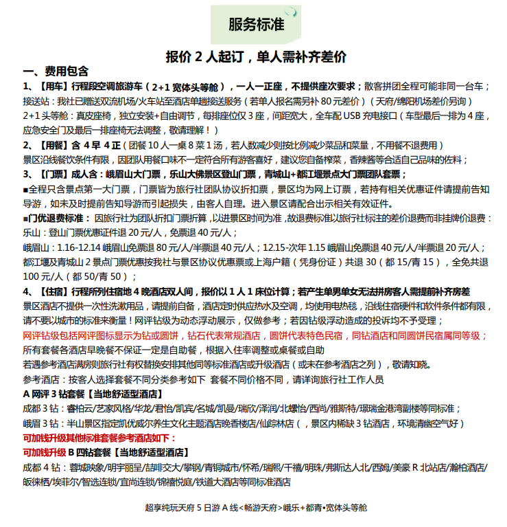
费用说明

image.png

image.png

预定须知

image.png

image.png

image.png

热门推荐
【开封/郑州往返】宝泉大峡谷+崖天下一日游
纯玩无购物
¥147起
【洛阳/郑州出发】老君山一日游(车+门票+往返一索)
客服电话0371-55619032
¥98起
【郑州/洛阳出发】少林寺+龙门石窟品质一日游
纯玩无购物 0371-55619032
¥88起
【郑州起止】少林寺+三皇寨品质纯玩1日游
纯玩无购物 0371-55619032
¥158起
【洛阳起止】少林寺半日游
纯玩路线 无购物 0371-55619032
¥98起
【洛阳出发】龙门石窟+白马寺+洛阳博物馆一日游
纯玩路线 无购物 0371-55619032
¥218起
【郑州起止】云台山品质纯玩2日游
纯玩路线 无购物
¥298起
【郑州出发】云台山品质纯玩一日游
无自费 无购物
¥235起
【郑州往返】清明上河园+开封府+小宋城品质纯玩1日游
无购物 0371-55619032
¥70起
【郑州往返】清明上河园+包公祠+小宋城品质纯玩1日游
无购物 0371-55619032
¥70起

首页

关注

客服

联系客服(8:30-18:00)

微信客服 推荐

专属客服,沟通更便捷~

微信客服

专属客服,沟通更便捷~

取消
确定
当地公告
保障
二进峨眉
2+1头等舱保姆车
超值赠送峨眉段剧+杂技等表演+特色养生锅
价格说明
价格说明