【住在洱海边】玉龙雪山冰川大索道+蓝月谷+西山景区|大理古城|束河古镇 6天游

3780
价格说明
公告
当地公告
保障
19座小2+1商务座 轻奢雪山

您的专属旅行顾问 官方

企业微信,安全保障您的权益

去咨询
套餐选泽
5380
最多人选择
套餐14钻昆大丽版双飞双动8日
最多12人团
双飞双动
7晚
含10个景点
4880
套餐24钻昆大丽香/沪8日
最多12人团
双飞一动
7晚
含10个景点
3880
套餐34钻昆大丽6日
最多12人团
双飞往返
5晚
含10个景点
5280
套餐43钻昆大丽版双飞双动8日
最多12人团
双飞双动
7晚
含10个景点
4780
套餐53钻昆大丽香/沪8日
最多12人团
双飞一动
7晚
含10个景点
3780
套餐63钻昆大丽6日
最多12人团
双飞往返
5晚
含10个景点
日期选择
02
星期四
不可订
03
星期五
不可订
04
星期六
不可订
05
星期天
不可订
MORE
更多日期
产品介绍 行程介绍 费用说明 预定须知
产品介绍

image.png

image.png

image.png

image.png

image.png

image.png

image.png

image.png

image.png

image.png

image.png

image.png

行程介绍

image.png

image.png

image.png

image.png

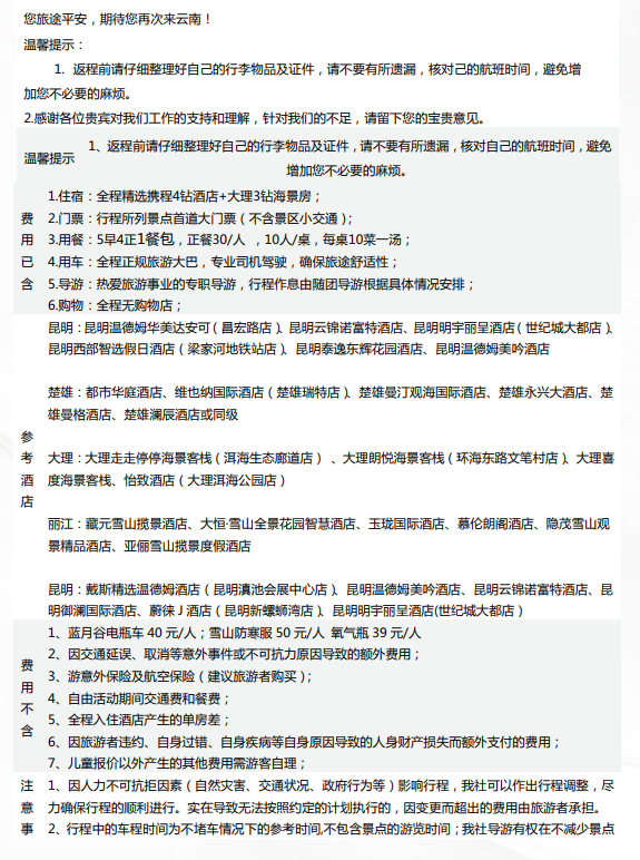
费用说明

image.png


预定须知

image.png

热门推荐
【洛阳/郑州出发】老君山一日游(车+门票+往返一索)
客服电话0371-55619032
¥98起
【郑州/洛阳出发】少林寺+龙门石窟品质一日游
纯玩无购物 0371-55619032
¥88起
【郑州起止】少林寺+三皇寨品质纯玩1日游
咨询客服领优惠券 0371-55619032
¥135起
【洛阳起止】少林寺半日游
纯玩路线 无购物 0371-55619032
¥98起
【洛阳起止】白云山/洛阳白云山一日游
纯玩路线 无购物
¥88起
【郑州起止】龙门石窟+白马寺+洛邑古城一日游
纯玩路线 无购物 0371-55619032
¥268起
【神游洛阳】精品20人团/龙门石窟+免预约洛阳博物馆+白马寺精品一日游(赠送耳麦)
2+1VIP陆地头等舱座位 市区接送 全程导游精讲 赠送耳麦 纯玩无购物
¥318起
【神游洛阳】精品20人团/老君山一日游/市区接送/固定天天发班(门票+往返一索/十里画屏/金顶道观群)
2+1航空座椅 导游全程陪同 纯玩无购物
¥398起
【郑州往返】万仙山+云台山2日游(挂壁公路+郭亮村+红石峡)
无购物
¥488起
【神游洛阳】精品20人团/少林寺+龙门石窟一日(市区接送+赠送耳麦)
全程纯玩0购物 景区直通车 天天发团
¥398起

首页

关注

客服

联系客服(8:30-18:00)

微信客服 推荐

专属客服,沟通更便捷~

微信客服

专属客服,沟通更便捷~

取消
确定
当地公告
保障
19座小2+1商务座
轻奢雪山
价格说明
价格说明